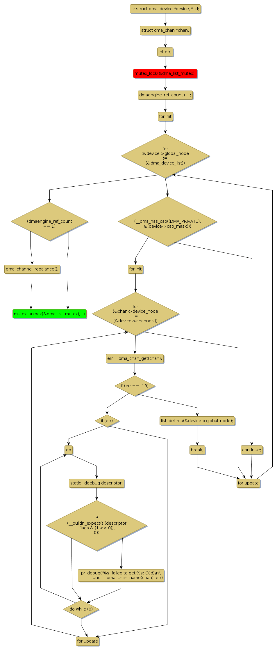
Instance Verification Kit (IVK)
mutex lock @ [17968+28+/linux-3.19-rc1/drivers/dma/dmaengine.c]
Instance Signature: dma_list_mutex
|
The Matching Pair Graph:
|
|
Function Name
|
Control Flow Graph (CFG)
|
Events Flow Graph (EFG)
|
Source Correspondence
|
|
dmaengine_get
|
|
|
[17877+13+/linux-3.19-rc1/drivers/dma/dmaengine.c]
|